Instance Verification Kit (IVK)
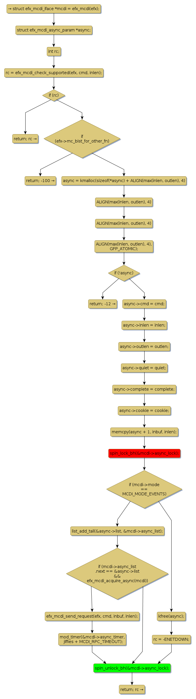
spin lock @ [18890+32+/linux-3.19-rc1/drivers/net/ethernet/sfc/mcdi.c]
Instance Signature: async_lock
|
The Matching Pair Graph:
|
|
Function Name
|
Control Flow Graph (CFG)
|
Events Flow Graph (EFG)
|
Source Correspondence
|
|
_efx_mcdi_rpc_async
|
|
|
[18154+19+/linux-3.19-rc1/drivers/net/ethernet/sfc/mcdi.c]
|